Le Grand Jeu - Forum RPG Hentai

Bonjour et bienvenue.

Ce forum présente des œuvres littéraires au caractère explicite et/ou sensible.
Pour ces raisons, il s'adresse à un public averti et est déconseillé aux moins de 18 ans.

En consultant ce site, vous certifiez ne pas être choqué par la nature de son contenu et vous assumez l'entière responsabilité de votre navigation.

Vous acceptez également le traitement automatisé de données et mentions légales de notre hébergeur.

[Contexte de base] Races du Grand Jeu

Nos partenaires :

Planete Sonic Reose Hybride Yuri-Academia L'Empire d'Argos Astrya Hybride Industry Iles Mystérieuses THIRDS Petites indécences entre amis
Inscrivez-vous

Le Grand Jeu

Administrateur

  • -
  • Messages: 146


  • FicheChalant

    Description
    Posteur de messages officiels.

[Contexte de base] Races du Grand Jeu

mardi 10 septembre 2019, 19:07:57

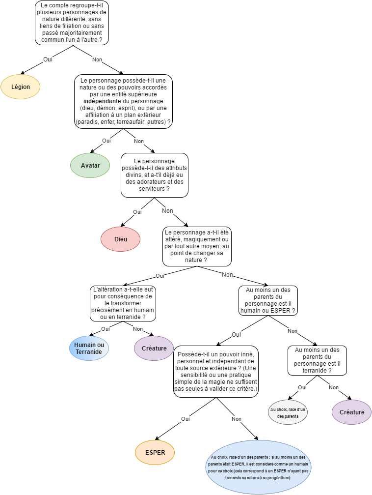
Les races du Grand Jeu

Les humains
Nombreux, les humains constituent de très loin l'espèce consciente majoritaire – la seule existante, pour la plupart d'entre-eux – de la Terre, dont ils sont peut-être originaires. Sur Terra, les humains sont également une race dominante et très répandue, occupant toutes les couches sociales de Nexus, Ashnard et Tekhos. Leurs personnalités sont diverses, et on trouve chez les humains le pire comme le meilleur. L'extraordinaire réussite des sociétés humaines tient sans doute à leur ambition naturelle et à leur grande polyvalence : on trouve parmi eux aussi bien des maîtres d'armes que de sorciers ayant développé des sensibilités à la magie. De plus, des lignées humaines peuvent engendrer de puissants E.S.P.er…

Les E.S.P.er
(Extra Sensorial Perception usER)
Humains, plus rarement semi-humains, les E.S.P.er ont développé un unique don de nature magique, inné et qui leur est personnel. Ce pouvoir, qui se manifeste le plus souvent pendant l'adolescence, est parfois anecdotique, voire même ridicule. D'autres cependant, plus chanceux, disposent d'une faculté si polyvalente et puissante qu'ils égalent en potentiel les plus grands mages. Il n'est pas impossible qu'un E.S.P.er présente une affinité avec la magie en plus de son pouvoir, toutefois le travail de ce dernier, plus naturel et plus épanouissant, a tendance à prendre le pas sur les longues et difficiles études profanes. Nexus est connu pour abriter un nombre particulièrement élevé d'E.S.P.er, tandis qu'ils sont rares à Seikusu, et encore davantage ailleurs sur Terre.

Les terranides
Endémiques à Terra, les terranides forment un peuple hétéroclite d'humanoïdes entichés d'un atavisme animal. Leur degré de bestialité, toute comme la nature de la bête dont ils empruntent les attributs, varie d'un terranide à l'autre. On peut cependant distinguer les terranides des terres froides, plus farouches et sauvages, recouverts de fourrure sur tout le corps, et les terranides des terres chaudes, plus joueurs et dociles, ne présentant que quelques reliquats bestiaux (des oreilles, une queue…). Les rares terranides qui en ont l'occasion apprennent parfois la magie. On prête communément aux terranides une plus grande sensibilité sensorielle qu'aux humains. Pourtant, nombreux sont ceux réduits en esclavage par ces derniers. Sur Terra, il ne fait pas bon être un terranide, car le risque de tomber en servitude y est omniprésent. La plupart des terranides libres vivent dans des structures tribales plus ou moins nomades. Depuis quelques années, des tribus se sont également unifiées et sédentarisées pour former la nation de Zon'da.

Les dieux
Peu d'entités dans le monde peuvent égaler en puissance les dieux bienheureux. Même si aucun n'est réellement omniscient ou omnipotent, ils possèdent une liberté d'action que n'imaginent même pas la plupart des mortels. Pourtant, malgré leurs pouvoirs, il semble que les dieux ne soient pas totalement invulnérables, puisque l'on en a déjà vu disparaître, par manque de fidèles ou par l'acte belliqueux d'une créature aussi puissante qu'eux (le plus souvent un autre dieu). Les olympiens sont les dieux les plus remarquables, s'étant établi sur le mont éponyme, qu'ils partagent avec d'autres panthéons. Les dieux paraissaient rarement être très stables, ce qui tient sans doute à leur incarnation changeante : il arrive même parfois qu'un même dieu existe en plusieurs exemplaires.

Les avatars
Sans impératif de race définie, les avatars sont des êtres investis d'une nature de parangon, ou héritant d'une telle nature. Le plus souvent d'origine extraplanaire, leurs pouvoirs sont cependant contenus dans une enveloppe physique, ce qui n'en fait pas de simples esprits alignés. Les avatars les plus communs sont liés à la lutte du bien contre le mal, et on les qualifie alors respectivement d'ange ou de démon, ce qui les fait dépendre respectivement du plan paradisiaque et du plan infernal. D'autres avatars sont attachés au service d'un dieu, sont l'incarnation d'un élément, ou proviennent de réalités profondément distordues. Leur alignement, quel que soit leur nature, leur impose parfois des contraires comportementales ou des sensibilités à certains types de magie : la plupart des avatars peuvent par exemple être invoqués par le moyen de formules adéquates. En contrepartie, les avatars disposent presque toujours de puissantes facultés magiques innées.

Les créatures
Terra et les autres dimensions sont pleines de créatures qui n'appartiennent pas aux espèces mentionnées plus haut. Toutes les races moins répandues ou aux civilisations moins notables y figurent : les elfes graciles, nains trapus, hordes gobelines, minuscules fées ou extraterrestres lointains échouent le plus souvent dans cette catégorie. Les terres chaotiques ont de plus enfanté nombre de monstres terrifiants et souvent uniques – sur Terre, l'on entend parfois parler de loups-garou ou de vampires.

Les légions
Parfois un même compte concerne plusieurs personnages plus ou moins distincts et détaillés individuellement. Qu'il s'agisse d'une armée d'orques ou de l'équipage d'un bateau pirate, il convient alors d'en faire une légion. Généralement, les personnages de même nature et possédant un lien familial ou assimilé ne sont pas classifiées dans Légion, mais dans leur catégorie commune (par exemple, des jumelles terranides seront considérées comme terranide).

Le Grand Jeu

Administrateur

  • -
  • Messages: 146


  • FicheChalant

    Description
    Posteur de messages officiels.

Re : [Contexte de base] Races du Grand Jeu

Réponse 1 mardi 10 septembre 2019, 19:08:19

Identifier la race de son personnage en suivant cet arbre simple :



Répondre
Tags :